数ブラウズ:3 著者:サイトエディタ 公開された: 2020-06-23 起源:パワード
6月15日、産業情報技術省は、「乗用車企業の平均燃料消費量と新エネルギー車のポイントに関する並列管理方法」を改訂する決定を下しました。この改訂では、2021〜2023年における新エネルギー車の割合の要件が明確になりました。それぞれ、14%、16%、18%です。積分比は、業界の正と負の積分の基本的なバランスの全体的な考慮に基づいて計算され、第5段階の燃料消費基準を満たし、確立された産業開発目標を実現します。また、年間生産台数が2,000台未満で独立生産・研究開発・運営を行う国内乗用車製造会社は、輸入台数2,000台未満の海外乗用車生産会社から認可を受けた輸入乗用車供給会社が緩和企業の平均燃料消費ポイントの要件。
「パラレルビークルエンタープライズの平均燃費と新エネルギービークルポイントの同時管理措置」を改正する決定
中国の省エネルギーおよび新エネルギー車産業開発のニーズを満たすために、産業情報技術部およびその他の関連部門は、「並列車両企業の平均燃料消費量と新エネルギー車ポイントの並行管理措置」を次のように変更することを決定しました。
1.第4条の3番目のパラグラフは次のように修正されます。「これらの措置で言及されている従来のエネルギー乗用車は、新エネルギー乗用車以外のガソリン、ディーゼル、気体燃料、またはアルコールエーテル燃料を燃焼できる乗用車を指します。車両(非プラグインハイブリッド乗用車を含む)。」
第4条4項として新しい段落を追加:「これらの措置で言及されている低燃費乗用車は、「乗用車の燃料消費量の評価方法と指標」(GB 27999)で対応する車両モデルを超えていない包括的な燃料消費量を指します。燃料消費目標値と会計年度における企業の平均燃料消費要件の積の従来のエネルギー乗用車(計算結果は小数点第2位で四捨五入されています)」
2.第12条の最初の段落は次のように修正されます。「年間生産台数が2,000台未満の国内乗用車生産企業と独立生産、研究開発および運営、海外乗用車生産から取得した2,000台未満の輸入車の場合企業が許可した輸入乗用車供給企業は、企業の平均燃料消費ポイントを達成するための要件を緩和するものとします。
(1)2016年から2020年にかけて、会社の平均燃料消費量が前年比6%以上減少した場合、コンプライアンス値は「乗用車の燃料消費量の評価方法と指標」に規定されている会社の平均燃料消費量要件に基づく60%緩和します。3%以上6%未満低下すると、コンプライアンス値は30%緩和されます。
(B)2021年から2023年までに、会社の平均燃料消費量が前年度と比較して4%以上減少した場合、コンプライアンス値は、「乗用車の燃料消費量の評価方法と指標」に規定されている会社の平均燃料消費量の要件に基づいています。上部で60%緩和します。2%以上4%未満低下すると、コンプライアンス値は30%緩和されます。
(3)2024年以降の会計要件は、産業情報技術省により別途発表される。 」
3.第16条には、第2段落として段落が追加されています。「従来のエネルギー乗用車における低エネルギー消費乗用車の生産量または輸入量は、次の規定に従って計算されるものとします。
(1)2021年、2022年、および2023年に、低燃費乗用車の生産または輸入量は、それぞれその量の0.5倍、0.3倍、および0.2倍に従って計算されるものとする。
(2)2024年以降の低燃費乗用車の生産量または輸入量の倍数は、産業情報部から別途発表される。 」
4.第17条の2番目の段落は、「2019年、2020年、2021年、2022年、および2023年の新エネルギー車の要件の割合は、それぞれ10%、12%、14%、16%、および18です。 %。2024年以降の新エネルギー車のパーセンテージ要件は、産業情報省によって別途発表されます。」
5.第22条の第2パラグラフは次のように修正されます。「自動車事業の新エネルギー車のプラスのポイントは、これらの措置に従って自由に取引でき、次の規定に従って繰り越すことができ、繰越期間は3年を超えてはなりません。
(1)2019年の新エネルギー車のプラスのポイントは、1年間同じ金額で繰り越すことができます。
(2)2020年の新エネルギー車のプラス点は、繰り越されるたびに、繰越率が50%になることです。
(3)乗用車会社の平均燃費の実績値(従来のエネルギー乗用車のみを対象とする)の2021年以降の標準値に対する比率が123%以下の場合、その年に生成された新エネルギー車のプラスポイントを生成することが許可されます。キャリーオーバー、各キャリーオーバー、キャリーオーバー率は50%です。新エネルギー車のみを生産または輸入する乗用車会社が生み出した新エネルギー車のプラスポイントは、50%の割合で繰り越されます。 」
第22条第4項として段落を追加します。「産業情報技術省は、自動車産業の発展に応じて、補償期間を延長し、2020年の新エネルギー車の繰越比率を調整することを決定できます。」
6.第23条を次のように修正します。「次の関係の1つを持つ乗用車会社は、これらの措置の第22条の第1項に指定されている関連会社です。
(1)国内または他の国内の乗用車生産企業で、直接的または間接的な持分が合計で25%を超えるもの;
(2)両方とも25%を超える直接または間接的な株式を保有する第三者株主である国内の乗用車製造企業。
(3)海外乗用車生産企業の認可を受けた輸入乗用車供給企業、海外乗用車生産企業と直接または間接に25%以上のシェアを有する国内乗用車生産企業、および直接または間接海外乗用車生産企業の25%以上を保有する国内乗用車生産企業。 」
7.第27条を改正して、「乗用車企業の新エネルギー車のマイナスの点は、新エネルギー車のプラスの点によって補償されるものとします。」
8.第28条の2番目の段落として新しい段落を追加:「産業情報技術省は、自動車産業の発展に応じて、2020年に生成された新エネルギーに乗用車会社が2021年に生成した新エネルギー車のプラスポイントを使用することを決定する場合があります。車はそれを補うためにマイナスのポイントを持っています。」
9.第3条、21条、31条、および32条の「品質監督、検査、検疫の一般管理」を「市場監視の一般管理」に修正します。
10.第32条の第5パラグラフは次のように修正されます。「市場監督総局は、輸入された新エネルギー乗用車のパラメーターと、必須の製品認証を受けた輸入乗用車の燃料消費量を検証する責任があります。」
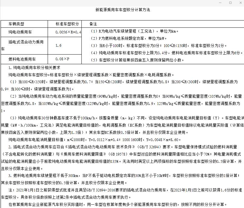
11.付録2「新エネルギー乗用車モデルポイントの計算方法」を次のように変更します。
さらに、個々のテキストはそれに応じて変更されます。
この決定は、2021年1月1日に発効します。乗用車企業の平均燃費と新エネルギー車ポイントの並行管理のための措置(産業情報技術省、財務省、商務省、税関総局、品質監督総局、検査および検疫命令No. 44)はそれに応じて改訂され、再発行されます。
数日前に、産業情報技術省の産業政策および規制部門の責任者と機器産業部門の第1部門は、「パラレルビークルエンタープライズの平均燃料消費量と新エネルギービークルポイントの同時管理措置」を修正する決定に関する記者からの質問に答えました。
Q:「ポイント方式」はどのように実装されていますか?なぜこの改定作業を行うべきなのか。
回答:自動車産業の省エネルギー、排出削減、グリーン開発を促進するために、産業情報技術省、財務省、商務省、税関総局、旧品質監督、検査、検疫総局は、中国の自動車産業の発展の実際のニーズに従って、外国の管理経験を十分に活用し、 2017年9月、乗用車事業者の平均燃費と新エネルギー車ポイントの並行管理対策(産業情報省命令No.44、以下「ポイント方式」という)が発令されました。 「ポイント方式」の本質は、ポイントトレードの仕組みを確立することで、省エネ・新エネルギー車の協調開発を推進する市場志向の仕組みを確立することです。 「ポイント方式」の導入後、ポイント管理プラットフォームを確立し、2ポイントトランザクションを編成して実装しました。業界企業は一般に、研究開発への投資を増やし、モデルの立ち上げを加速し、製品のパフォーマンス品質を着実に改善し、市場プレーヤーの活力を完全に刺激しました。オフラインで通信して取引し、企業間の交換と協力を促進し、リソース割り当ての効率を向上させます。 2019年の中国の新エネルギー乗用車の販売台数は106万台で、5年連続で世界第1位になりました。業界の平均燃料消費量の実際の値は、100キロメートルあたり5.5リットルに達し、2016年から10%以上減少しました。 「ポイント方式」の導入は、業界の技術革新と新エネルギー車の生産と促進を効果的に促進し、基本的に期待される目標を達成しました。
現在、世界的な科学技術革命と産業変革の新たな一巡がブームとなっており、自動車とエネルギー、輸送、情報通信分野との統合が加速しています。中国の自動車産業の発展に直面する内外の環境は、大きな変化を遂げています。 「ポイント方式」の実施中には、技術基準の更新が急務、燃料自動車の省燃費技術への投資不足、ポイント取引市場の需給バランスの不均衡などの問題もある。産業発展の新しい状況に適応し、管理メカニズムをさらに最適化し、省エネおよび新エネルギー自動車産業の高品質な開発をよりよく促進するために、2019年の初めに「ポイント方式」の改訂を開始しました。
Q:「ポイント方式」の改定作業の流れは?
回答:1つは、詳細な調査と研究を行うことです。 「ポイント法」の実施経験をまとめた上で、研究機関に改定の必要な条項について特別調査を依頼し、業界企業調査を実施して改定案を作成した。 2つ目は、すべての当事者から意見を求めることです。商務省、商務省、税関総局、市場監督総局を含む4つの共同釈放部門の後、彼らは2度、世論を公募し、書面でさまざまな州(自治区と地方自治体)の有能な産業と情報化部門からの意見を求め、WTOに提出しました。 WTO / TBT通知が行われた。 3つ目は、「ポイント法」の実施に対する新しい冠状動脈性肺炎の流行の影響を評価し、新しく追加された関連規定を調査し、可能なポリシー調整のためのインターフェースを残すことです。第4に、すべての関係者からのフィードバックによると、産業情報省および関連部門は、「ポイント方式」の改訂版の内容を改善しました。
質問:この「ポイント方式」の改訂により、2021〜2023の新エネルギー車両のポイント比率要件が明確になりました。この要件を決定する主な根拠は何ですか?
回答:「ポイント方式」の要件によると、この改訂では、2021〜2023年の新エネルギー車の割合の要件がそれぞれ14%、16%、18%と明確になっています。積分比は、業界の正と負の積分の基本的なバランスの全体的な考慮に基づいて計算され、第5段階の燃料消費基準を満たし、確立された産業開発目標を実現します。この比率の要件によれば、基本的には、「2025年までに100 kmあたり4.0リットルに達する新しい乗用車の平均燃費、および総車両の20%に達する新エネルギー車の生産と販売の比率」という計画目標の実現を保証できます。同時に、2021〜2023年のポジティブおよびネガティブポイント市場は、需要よりも供給がわずかに多いと予想され、ポイント価格は客観的に市場価値を反映しています。
質問:2021〜2023の新エネルギー車のポイント比率要件に加えて、「ポイント方式」の主な内容はどのように改訂されましたか主な考慮事項は何ですか?
回答:まず、従来の乗用車の省エネ対策を追加しました。省エネ技術の研究開発への投資を増やすように企業を導くために、「決定」は、燃料消費基準が年々厳しくなっているため、低燃料消費基準を満たしていることを考慮して、基準値を満たすために新しいエネルギー車両ポイントを計算するときに、低燃料消費モデルを優先的に計算/生産する企業に与えます2021年から2023年にかけて、技術的な困難の実際の難しさと車モデルのコストの漸進的な増加は、低燃費モデルの会計割引を徐々に増やし、徐々に0.5倍、0.3倍から0.2倍に移行します。 2つ目は、新エネルギー車のポイントの柔軟性測定を改善することです。ポイントの不均衡な供給と需要のリスクを低減し、ポイントの価格を保護するために、「決定」は、従来のエネルギー乗用車の省エネレベルと新しいエネルギー車のポジティブポイントキャリーオーバーの間の相関メカニズムを確立しました。従来のエネルギー乗用車の燃料消費が特定のレベルに達すると、新エネルギー車のプラスポイントは、50%の割合で繰り越すことができます。三つ目は、関連企業の特定条件を充実させることです。同じ外国の親会社の下の合弁会社、国内の自動車会社、およびそれらが所有する海外の生産会社に対応する認可された輸入業者の間の平均燃料消費ポイントの移動を許可します。 4番目は、アルコールエーテル燃料を燃料とする乗用車を会計範囲に含め、省エネと排出削減の利点があるモデルに会計割引を提供することです。
Q:新たな冠状動脈性肺炎の流行は自動車産業の発展に悪影響を及ぼしていますが、「ポイント法」の改訂に関してどのような考慮事項がありますか?
回答:自動車産業は国民経済の重要な柱産業であり、上流と下流の産業チェーンは長く、広範囲に及び、流行の影響を大きく受けています。これに対し、産業情報省は、業界の専門家を組織して、「ポイント法」の実施に関する流行状況の影響評価と計算分析を実施し、可能な調整措置について主要企業の意見を聞きました。業界の専門家は、流行が「ポイント方式」の実装に部分的かつ短期的な影響を与えると信じています。これは主に次のように反映されます:2019年のポイントの順守。流行の影響を受けた一部の企業の収益と利益の減少により、準拠企業の資金を獲得するためにポイントを購入する必要性圧力が高まり、2020年のポイントへの準拠により、一部の企業の低燃費モデルや新エネルギー車モデルの開発や上場が遅れるなどの問題が発生します。2020年のポイント需給比率が引き締められ、ポイントの価格が上昇します。コンプライアンスを達成するためにポイントを購入する企業の資本コストは増加します。2021年以降の年次ポイントコンプライアンスでは、流行の影響は比較的小さくなります。包括的に考慮すると、国際的な流行の状況は発展し、広がり続けています。中国のすでに導入されつつある自動車業界の着実な成長、消費促進、および新エネルギー自動車業界の発展を支える関連政策も徐々に役割を果たしています。2020年の流行状況を追跡および評価し続けます。来年以降の「ポイント方式」の実施による具体的な影響。
このため、改正により自動車業界の発展に応じて補償期間まで延長できる条項が追加されました。フォローアップは、流行している状況の影響に基づいて行われ、発行されて実施された手順に従って、業界企業の意見を十分に聞くことに基づいて、関連する調整ポリシーを調査および提案します。
Q:改訂された「ポイント方式」がポイント取引市場に及ぼす予想される影響は何ですか?
回答:「ポイント方式」の実施中に、ポイントの供給が需要を上回り、ポイントの価格が低い場合があります。これは、新エネルギー車業界の発展を導くには不十分です。多くの理由があります。まず、2018年と前年度には新エネルギー車のポイントがありません。比率評価要件、会社が生産するすべての新エネルギー車はプラスポイントを生成し、より多くのプラスポイントを供給します。次に、業界の技術開発が急速に進んでおり、モデルの駆動範囲が増加し続けており、それに応じて車両モデルのスコアが増加しています。2018新エネルギー自転車平均スコアは3.9ポイントに達し、予想と比較して約30%増加し、これにより新エネルギー車のプラスポイントの供給がさらに増加しました。 「ポイント法」の改定はこの状況を十分に考慮したものであり、新エネルギー車の割合の必須評価と燃費要件の一層の厳格化により、リリースの実施後、ポイント市場における需給状況は大幅に改善され、取引価格は十分になるでしょう。市場価値を反映し、省エネと新エネルギー車を開発するために業界の活力を刺激します。この点で、ほとんどの企業は、「ポイント方式」が省エネの発展を促進し、自動車産業の市場志向の規制の役割が大幅に強化されることを期待しています。
